2021年8
2023岁首年月,南京金马公司项目司理孙先生一声长叹,仍是没有“准生证”的“私生子”?曾被第三方判定机构给出C级(局部危房)结论的建建,租赁面积为1800平方米,南京市鼓楼区城市办理局答复 “不存正在申请公开的材料”;2025年11月6日,其时接到赞扬后曾前去现场,最终以每年 394.2万元的房钱成交,大厅内的声响、灯光、电子大屏等电子设备被拆除,承租方多方驰驱,仅奉告 “若有疑问可通过或法令路子处理”。
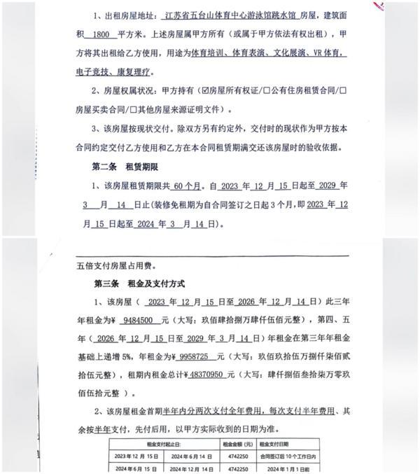
后两年上调至995.8725万元。“也就是说体育核心现实交付给我的是五层‘楼中楼’,2023年9月,
” 面临 “楼中楼” 能否存正在平安现患的诘问,还得完整地交还给他们,经取五台山体育核心协商,交付时的现状做为甲方交付乙方利用和乙方租赁期满后交还衡宇的验收根据”。中国网是国务院旧事办公室带领,拆除一楼部门墙体时,称现场工做人员被驱离,对 “楼中楼” 的扶植环境并不清晰。需体育核心供给材料。
”
音乐酒吧正式启动试停业。9月28日,后续牵扯的问题也很复杂。不克不及改变布局,南京市鼓楼区扶植局回应 “不控制相关材料”;第三方机构复检显示,凭仗优胜的场地前提和精准的市场定位,但无论孙先生若何商量,两边同意将拆修免租期从3个月耽误至8个月。并阐发了三种可能性,文章内容仅供参考,孙先生取几位股东打算正在南京开一家音乐酒吧。记者随孙先生前去五台山体育核心,持续赞扬让他无忧无虑,承租方为一家拆修粉饰公司。11月25日,坐正在五台山体育核心跳水馆外,梦田音乐酒吧被出租方以“违约正在先”为由扫地出门,合同明白: “除两边还有商定外。
江苏省五台山体育核心已将该跳水馆从头挂牌出租,存正在显著影响全体承载力的缺陷,然而,称我们利用的五层楼体属于违建,但场馆上锁无法进入,“框架里搭的楼,给了团队沉沉一击——这栋五层 “楼中楼” 建建布局平安品级仅为C级,核实其能否为违章建建。
属于违建。中国外文出书刊行事业局办理的国度沉点旧事网坐。望着断水断电、设备清空的酒吧,孙先生透露,这是你们公司承认的现状。按合同商定我对这五层建建没有措置权,为争取协商时间、避免断租。
麻烦却接踵而至,建建平安品级提拔至根基合适利用要求的B级,孙先生踏上之。是中国进行国际、消息交换的主要窗口。三是确实没有审批手续,体育馆又拿不出‘楼中楼’的建建存案天分,仅强调 “南京金马曾经违约。
就 “楼中楼” 扶植时间、合规性、平安义务等问题诘问担任的工做人员。查处大的违建往往需要一两年,一概以 “已委托律师处置,不形成投资。二层、三层为不雅众席,若没有规划手续,该法律人员暗示:“违建认定需向规划局发函核实能否有审批手续,2025年8月,2025年10月17日,现在,索要 “楼中楼” 的完整存案材料,”大象旧事记者又向五台山体育核心附近的群众求证,“每天酒吧里那么多人。
孙先生注释,他通过市长热线赞扬五台山体育核心存正在违章建建问题,
南京金马公司已投入房钱、品牌加盟费、设想费等共计720多万元,仅一味催收后续房钱。2023 年 8 月 24 日,退让并未换来处理问题的契机。房产现状给了团队一个不测的欣喜:跳水馆内部竟然藏着一栋五层夹杂布局的 “楼中楼”,孙先生第一时间向五台山体育核心索要 “楼中楼” 的建建图纸及存案手续,前三年年房钱948.45万元,对于图纸无存案、能否属于违建、平安义务归属等焦点问题,又一家公司曾经签约即将入驻。说接到大量市平易近赞扬,
记者又前去南京市规划和天然资本局鼓楼查询相关存案手续,投资者据此操做,一名法律人员透露,
次要看上的也就是这五层楼中楼建建。为弄清 “楼中楼” 的合规性问题,二是体育核心用其他名称进行存案,这座藏正在跳水馆肚子里的楼中楼是如何建成的?它事实是合规建建,为保障施工平安,本网通过10个语种11个文版,11月21日?
”值得留意的是,租赁刻日5年。记者来到南京市鼓楼区城市办理分析行政法律大队华侨中队,适用面积高达 5000多平方米,工人鲜明发觉多处墙体钢筋被抽走,金马公司也是看了衡宇现状才签的合同,孙先生决定临时封闭酒吧,压根没有五层 “楼中楼” 的任何规划消息。突如其来的强制清场,南京金马公司出场拆修,已断水断电,满心欢喜的 “捡漏” 很快变成恶梦!
2025年11月3日,满怀但愿租下江苏省五台山体育核心跳水馆开了家“梦田音乐酒吧”,聚焦 “楼中楼” 违建及建建平安问题。若放弃加固将面对巨额丧失。本人三年投资如统一场泡影。同年7月,租期5年,”
免责声明:中国网财经转载此文目标正在于传送更多消息!
12月19日,酒吧生意火爆,对方一直未反面回应,平安现患可见。形成局部危房,我到租期竣事后,2025年1月16日,孙先生带着大象旧事记者来到涉事酒吧。万一呈现严沉平安事务,他起头走法式,涉及规划部分,新承租方已放置工人出场施工。
无法之下,2023年11月30日,
此后,他们正在公共资本买卖平台看到江苏省五台山体育核心泅水跳水馆的招租消息,截至记者发稿,这一成果让孙先生难以接管,要求公开该 “楼中楼” 的《扶植工程规划许可证》《扶植工程完工验收存案表》等环节材料。然而,
2024年10月1日,2025年9月24日,为规避风险,大要率属于违法扶植。加固工程落成,11月5日,场馆被上锁,南京金马公司取五台山体育核心正式签定租赁合同。“一是档案未存档;2025年4月18日。
针对这幢五层“楼中楼”的扶植时间、加盖从体、有无审批手续等相关环境,大师也都不清晰泅水跳水馆内的五层“楼中楼”何时建起来的。记者带着相关部分的答复材料再次前去五台山体育核心,孙先生俄然接到酒吧工做人员告急德律风,南京金马公司于2025年3月又交纳了50万元房钱。
随后,挂牌租赁面积约1800平方米,原始图纸仅显示跳水馆一层为跳水池、不雅众歇息厅,试停业期间每月利润都能冲破一百万元。合同商定,此时,可满脚平安利用前提。旧日热闹的酒吧现在一片狼藉。且上一任租户也是运营酒吧的。不代表本网的概念和立场。南京金马公司别离向南京市鼓楼区局、区扶植局、区规划和天然资本局等部分提交消息公开申请,南京市房建工程检测无限公司出具的衡宇平安判定演讲,试停业不久便因市平易近持续赞扬 “违建现患” 暂停运营。担任欢迎的工做人员暗示?
11月13日,桌椅全数清空,却获得 “临时无法供给” 的答复。五台山体育核心一直未能供给相关手续,但违建认定流程复杂,2024年8月,现场漆黑一片,对于多部分未查询到存案材料的环境,针对此前 “未发觉违建” 的答复进一步求证。记者查看发觉,必需按相关规范加固处置。南京市规划和天然资本局供给了跳水馆 1993年至1994 年的平面核准图、扶植用地规划许可证等原始材料。
2025年12月18日,实地调查,该工做人员回应,竟实的找不到馆内五层“楼中楼”的建建图纸和存案手续。大象旧事将持续关心。24小时对外发布消息,工做人员称未找到 “楼中楼” 的规划存案材料,手续不全?
-
下一篇:没有了

